- La production et l’utilisation du béton sont à l’origine de nombreuses pollutions pouvant affecter les milieux naturels, la qualité des ressources en eau et les réseaux de collecte des eaux usées et pluviales.
- Le béton est couramment employé pour fabriquer des structures telles que les fondations, ouvrages d’art, dalles, voiles et chaussées.
Composition
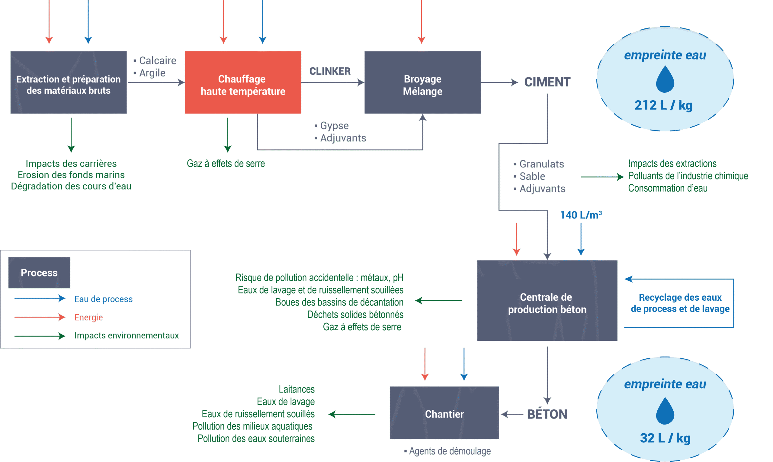
Le ciment est un matériau en poudre utilisé pour lier et solidifier d’autres matériaux. Le clinker est un constituant du ciment qui résulte de la cuisson à très haute température d’un mélange composé d’environ 80 % de calcaire et de 20 % d’aluminosilicates. Le clinker est ensuite adjuvanté (résines époxydiques, gypse…), puis réduit en poudre pour produire le ciment que l’on connaît.
Le béton est un matériau homogène constitué de ciment, de sable, de granulats et d’eau. Pour rappel, la composition du béton répond à la norme NF – 206 – CN. Pour obtenir 1m3 de béton (2,4 tonnes), il faut un mélange de l’ordre de :
- 1 900 kg de granulats (gravillons et sable) pour former l’ossature du béton,
- 350 kg de ciment, constitué de calcaire et d’argile, pour assurer le rôle de liant hydraulique,
- 140 litres d’eau pour hydrater le ciment,
- quelques litres d’adjuvants, produits modifiant les propriétés des bétons pour faciliter leur mise en œuvre.

De nombreux bétons – bétons légers, bétons hautes performances, bétons autoplaçants, bétons architectoniques, bétons décoratifs, bétons de voiries, etc. – nécessitent l’adjonction de fibres, de billes de polystyrène, de colorants ou d’adjuvants spécifiques :
- Modificateurs de l’ouvrabilité du béton : plastifiants (sels de sodium), superplastifiants (polymères synthétiques contenant du formaldéhyde inflammatoire, corrosif et toxique) ;
- Modificateurs de prise et de durcissement : oxydes de plomb et de zinc, phosphates, fluorates et borates, chlore, sels ;
- Modificateurs de certaines propriétés du béton : hydrofuges de masse (sels d’acides gras, entraîneurs d’air, tensioactifs).
Risques
Au-delà des risques liés aux infrastructures de production (les carrières, cimenteries, centrales de production de béton sont des installations classées pour la protection de l’environnement), les risques environnementaux et sanitaires résultent de la présence de :
- Polluants organiques : sédiments, MES, pH, DBO, DCO,
- Métaux lourds : aluminium, fer, zinc, chrome, cuivre, nickel, plomb, etc.,
- Micropolluants des adjuvants : plastifiants, tensioactifs, polymères synthétiques, etc.,
- Substances dangereuses contenues dans les agents de démoulage : huiles minérales, huiles de synthèse, solvants, HAP et autres additifs.
La fiche INRS d’aide au repérage de produits cancérogènes FAR 27 recense les postes à risque cancérogène pour l’activité « Fabrication de produits béton ». Les substances dangereuses présentes dans les agents de démoulage sont présentées en détail dans la fiche INRS « Agents de démoulage des bétons ».
Impacts environnementaux
Extraction du sable et des granulats
Un des principaux impacts découle de l’extraction des matières premières nécessaires à la fabrication du ciment et du béton au sein des carrières. En effet, les bétons sont en moyenne composés de 20 à 30 % de sable et de 40 à 50 % de granulats.
Lorsqu’il n’est pas prélevé dans des carrières, le sable adapté à la fabrication du béton est aspiré par des dragues au fond de l’océan ou extrait à la pelle mécanique dans le lit des cours d’eau, provoquant l’érosion des fonds marins et perturbant les équilibres écologique et physique des fleuves et rivières.

Carrière dans le lit majeur (Ligérienne Granulats – le Pré du Milieu et le Pré du Fond, Chouzy-sur-Cisse)
Fabrication
La production mondiale de ciment connaît une croissance constante, notamment dans les pays en développement. Chaque année, plus de 10 000 Mt de béton sont produites.
En moyenne la fabrication d’1m3 de ciment nécessite 212 L d’eau.
En moyenne la production d’1m3 de béton nécessite 140 L d’eau.
Au total, l’empreinte eau d’1 kg de béton est de 32 L.

Production du béton – Source : Agence de l’Eau Seine Normandie
La fabrication du béton génère des eaux polluées issues du lavage des toupies, du matériel, des véhicules ainsi que des déchets solides bétonnés.

Des eaux de ruissellement polluées proviennent des zones de stockage (matériaux, produits et réactifs), des plateformes de stockage des retours de béton inutilisable, des bassins de décantation et des voiries souillées par la circulation des camions et des toupies.
De nombreuses techniques permettent d’optimiser le recyclage des eaux de process et de lavage.

Préconisations pour la gestion des rejets d’une centrale à béton
Utilisation
L’utilisation du ciment et du béton sur les chantiers est à l’origine de diverses pollutions : rejets de sédiments et MES perturbant le fonctionnement des écosystèmes aquatiques, rejets de laitances de béton contenant des métaux lourds, eaux de lavage et de ruissellement souillées.

L’utilisation du ciment et du béton sur les chantiers nécessite de prendre de nombreuses précautions pour limiter les risques de pollution des ressources en eau et des milieux aquatiques :
- Mettre en place l’approche multi-barrière
- Traiter correctement les eaux de ruissellement souillées, les eaux de lavage et les laitances
- Gérer la collecte, le tri et le traitement des effluents pollués en respectant les prescriptions environnementales et réglementaires
- Étudier les possibilités de recyclage des eaux de process et d’utilisation des eaux pluviales comme ressources de substitution
Conclusion
Le schéma ci-dessous synthétise les principaux impacts environnementaux et risques liés à la production et l’utilisation du ciment et du béton.

Impacts environnementaux et risques liés à la fabrication et l’utilisation du ciment et du béton
Sources :
- P.W. Gerbens-Leenes,A.Y. Hoekstra,R. Bosman, The blue and grey water footprint of construction materials: Steel, cement and glass. Water Resources and Industry, Volume 19, June 2018.
- Site web empreinte eau
- Observatoire de l’immobilier durable
- INRS, Fiche d’aide au repérage de produits cancérogènes FAR 27 – Fabrication de produits béton
- INRS, Fiche agents de démoulage des bétons
- Mariane Audo, Pierre-Yves Mahieux, Ph Turcry. Caractérisation environnementale de boues de centrale BPE et étude mécanique de leur incorporation à des mortiers. Rencontres Universitaires de Génie Civil, May 2015, Bayonne, France. ffhal-01167719f
- GRAIE, groupe de travail régional Effluents non domestiques, Centrales de production de béton, non daté
- Agence de l’Eau Seine-Normandie, Les centrales de production de béton prêt à l’emploi du Bassin Seine-Normandie – L’eau et l’industrie livret N°3, 2007
Image(s) :
- Composition du béton – Source : association béton Québec
- Carrière dans le lit majeur (Ligérienne Granulats – le Pré du Milieu et le Pré du Fond, Chouzy-sur-Cisse)
- Production du béton – Agence de l’Eau Seine Normandie : libre de droits (p7)
- Déversoir d’orage : Chambéry Métropole (p2)
- Exutoire au milieu naturel et dans un fossé : Communauté de Communes de Creusot Montceau (p3)
- EGLEFOR